******中国·9428cn太阳集团古天乐(股份有限公司)-Official website

设为首页 | 加入收藏 | 联系我们

9428cn太阳集团古天乐

试用数据库

当前位置: 首页 >> 试用数据库 >> 正文



《台湾学术文献数据库》开通试用通知
日期: 2021-03-18      信息来源:      点击数:

数据库名:《台湾学术文献数据库》

登录网址:

登录方式:校园IP范围内

开通试用时间:2021年3月17日至2021年6月18日

数据库简介:

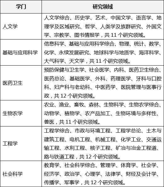
《台湾学术文献数据库》为目前台湾地区学术文献收录量最大的学术数据库,总计收有期刊1971种期刊,含现刊1411种,过刊560种。分为六大学门,收录期刊文章56万篇。《台湾学术文献数据库》亦收录台湾高校学位论文159,128篇,其中收录台湾大学学位论文逾4万篇,占本库学位论文28%。

所属学科:分为六大学门,六大学门之下再细分为69个学科研究领域。

Copyright © 2025  版权所有:中国·9428cn太阳集团古天乐(股份有限公司)-Official website  电话:0371-88856270
地址: 郑州市紫荆山南路666号(南校区)